Plot
Plot Class#
statista.plot.Plot
#
Visualization utilities for statistical distributions and analyses.
This class provides static methods for creating various types of statistical plots including probability density functions (PDF), cumulative distribution functions (CDF), detailed distribution plots, and confidence interval visualizations.
All methods return matplotlib Figure and Axes objects, allowing for further customization if needed before saving or displaying the plots.
Examples:
- Generate some sample data:
- Fit a normal distribution:
- Generate points for plotting:
- Create a PDF plot:

Source code in src/statista/plot.py
13 14 15 16 17 18 19 20 21 22 23 24 25 26 27 28 29 30 31 32 33 34 35 36 37 38 39 40 41 42 43 44 45 46 47 48 49 50 51 52 53 54 55 56 57 58 59 60 61 62 63 64 65 66 67 68 69 70 71 72 73 74 75 76 77 78 79 80 81 82 83 84 85 86 87 88 89 90 91 92 93 94 95 96 97 98 99 100 101 102 103 104 105 106 107 108 109 110 111 112 113 114 115 116 117 118 119 120 121 122 123 124 125 126 127 128 129 130 131 132 133 134 135 136 137 138 139 140 141 142 143 144 145 146 147 148 149 150 151 152 153 154 155 156 157 158 159 160 161 162 163 164 165 166 167 168 169 170 171 172 173 174 175 176 177 178 179 180 181 182 183 184 185 186 187 188 189 190 191 192 193 194 195 196 197 198 199 200 201 202 203 204 205 206 207 208 209 210 211 212 213 214 215 216 217 218 219 220 221 222 223 224 225 226 227 228 229 230 231 232 233 234 235 236 237 238 239 240 241 242 243 244 245 246 247 248 249 250 251 252 253 254 255 256 257 258 259 260 261 262 263 264 265 266 267 268 269 270 271 272 273 274 275 276 277 278 279 280 281 282 283 284 285 286 287 288 289 290 291 292 293 294 295 296 297 298 299 300 301 302 303 304 305 306 307 308 309 310 311 312 313 314 315 316 317 318 319 320 321 322 323 324 325 326 327 328 329 330 331 332 333 334 335 336 337 338 339 340 341 342 343 344 345 346 347 348 349 350 351 352 353 354 355 356 357 358 359 360 361 362 363 364 365 366 367 368 369 370 371 372 373 374 375 376 377 378 379 380 381 382 383 384 385 386 387 388 389 390 391 392 393 394 395 396 397 398 399 400 401 402 403 404 405 406 407 408 409 410 411 412 413 414 415 416 417 418 419 420 421 422 423 424 425 426 427 428 429 430 431 432 433 434 435 436 437 438 439 440 441 442 443 444 445 446 447 448 449 450 451 452 453 454 455 456 457 458 459 460 461 462 463 464 465 466 467 468 469 470 471 472 473 474 475 476 477 478 479 480 481 482 483 484 485 486 487 488 489 490 491 492 493 494 495 496 497 498 499 500 501 502 503 504 505 506 507 508 509 510 511 512 513 514 515 516 517 518 519 | |
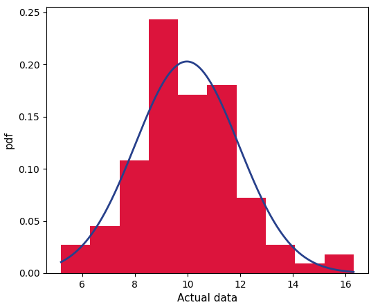
pdf(qx, pdf_fitted, data_sorted, fig_size=(6, 5), xlabel=XLABEL, ylabel='pdf', fontsize=11)
staticmethod
#
Create a probability density function (PDF) plot.
Generates a plot showing both the fitted probability density function curve and a histogram of the actual data for visual comparison.
Parameters:
| Name | Type | Description | Default |
|---|---|---|---|
qx
|
ndarray
|
Array of x-values for plotting the fitted PDF curve. Typically generated as a linspace between the min and max of the actual data. |
required |
pdf_fitted
|
Union[ndarray, list]
|
Array of PDF values corresponding to each point in qx. Usually obtained from a distribution's pdf method. |
required |
data_sorted
|
ndarray
|
The actual data to be plotted as a histogram. |
required |
fig_size
|
Tuple
|
Figure size as (width, height) in inches. Defaults to (6, 5). |
(6, 5)
|
xlabel
|
str
|
Label for the x-axis. Defaults to "Actual data". |
XLABEL
|
ylabel
|
str
|
Label for the y-axis. Defaults to "pdf". |
'pdf'
|
fontsize
|
int
|
Font size for labels. Defaults to 11. |
11
|
Returns:
| Name | Type | Description |
|---|---|---|
tuple |
tuple[Figure, Axes]
|
A tuple containing: - Figure: The matplotlib Figure object - Axes: The matplotlib Axes object containing the plot |
Examples:
- Generate some sample data:
- Fit a normal distribution:
- Generate points for plotting
-
Create a PDF plot:
-
Further customize the plot if needed
See Also
- Plot.cdf: For plotting cumulative distribution functions
- Plot.details: For plotting both PDF and CDF together
Source code in src/statista/plot.py
59 60 61 62 63 64 65 66 67 68 69 70 71 72 73 74 75 76 77 78 79 80 81 82 83 84 85 86 87 88 89 90 91 92 93 94 95 96 97 98 99 100 101 102 103 104 105 106 107 108 109 110 111 112 113 114 115 116 117 118 119 120 121 122 123 124 125 126 127 128 129 130 131 132 133 134 135 136 137 138 139 140 141 142 143 144 145 146 147 148 149 150 151 152 153 | |
cdf(qx, cdf_fitted, data_sorted, cdf_weibul, fig_size=(6, 5), xlabel=XLABEL, ylabel='cdf', fontsize=11)
staticmethod
#
Create a cumulative distribution function (CDF) plot.
Generates a plot showing both the fitted cumulative distribution function curve and the empirical CDF points from the actual data for visual comparison.
Parameters:
| Name | Type | Description | Default |
|---|---|---|---|
qx
|
ndarray
|
Array of x-values for plotting the fitted CDF curve. Typically generated as a linspace between the min and max of the actual data. |
required |
cdf_fitted
|
ndarray
|
Array of CDF values corresponding to each point in qx. Usually obtained from a distribution's cdf method. |
required |
data_sorted
|
ndarray
|
The sorted actual data points. |
required |
cdf_weibul
|
ndarray
|
The empirical CDF values, typically calculated using the Weibull formula or another plotting position formula. |
required |
fig_size
|
tuple[float, float]
|
Figure size as (width, height) in inches. Defaults to (6, 5). |
(6, 5)
|
xlabel
|
str
|
Label for the x-axis. Defaults to "Actual data". |
XLABEL
|
ylabel
|
str
|
Label for the y-axis. Defaults to "cdf". |
'cdf'
|
fontsize
|
int
|
Font size for labels and legend. Defaults to 11. |
11
|
Returns:
| Name | Type | Description |
|---|---|---|
tuple |
tuple[Figure, Axes]
|
A tuple containing: - Figure: The matplotlib Figure object - Axes: The matplotlib Axes object containing the plot |
Examples:
- Generate some sample data:
- Calculate empirical CDF using Weibull formula:
- Fit a normal distribution:
- Generate points for plotting:
- Create a CDF plot
- Further customize the plot if needed

See Also
- Plot.pdf: For plotting probability density functions
- Plot.details: For plotting both PDF and CDF together
Source code in src/statista/plot.py
155 156 157 158 159 160 161 162 163 164 165 166 167 168 169 170 171 172 173 174 175 176 177 178 179 180 181 182 183 184 185 186 187 188 189 190 191 192 193 194 195 196 197 198 199 200 201 202 203 204 205 206 207 208 209 210 211 212 213 214 215 216 217 218 219 220 221 222 223 224 225 226 227 228 229 230 231 232 233 234 235 236 237 238 239 240 241 242 243 244 245 246 247 248 249 250 251 252 253 254 255 256 257 | |
details(qx, q_act, pdf, cdf_fitted, cdf, fig_size=(10, 5), xlabel=XLABEL, ylabel='cdf', fontsize=11)
staticmethod
#
Create a detailed distribution plot with both PDF and CDF.
Generates a side-by-side plot showing both the probability density function (PDF) and cumulative distribution function (CDF) for a fitted distribution compared with the actual data. This provides a comprehensive view of how well the distribution fits the data.
Parameters:
| Name | Type | Description | Default |
|---|---|---|---|
qx
|
ndarray | list
|
Array of x-values for plotting the fitted curves. Typically generated as a linspace between the min and max of the actual data. |
required |
q_act
|
ndarray | list
|
The actual data points. |
required |
pdf
|
ndarray | list
|
Array of PDF values corresponding to each point in qx. Usually obtained from a distribution's pdf method. |
required |
cdf_fitted
|
ndarray | list
|
Array of CDF values corresponding to each point in qx. Usually obtained from a distribution's cdf method. |
required |
cdf
|
ndarray | list
|
The empirical CDF values, typically calculated using the Weibull formula or another plotting position formula. |
required |
fig_size
|
tuple[float, float]
|
Figure size as (width, height) in inches. Defaults to (10, 5). |
(10, 5)
|
xlabel
|
str
|
Label for the x-axis. Defaults to "Actual data". |
XLABEL
|
ylabel
|
str
|
Label for the y-axis of the CDF plot. Defaults to "cdf". |
'cdf'
|
fontsize
|
int
|
Font size for labels. Defaults to 11. |
11
|
Returns:
| Name | Type | Description |
|---|---|---|
tuple |
tuple[Figure, tuple[Axes, Axes]]
|
A tuple containing: - Figure: The matplotlib Figure object - tuple: A tuple of two Axes objects (ax1, ax2) where: - ax1: The left subplot containing the PDF - ax2: The right subplot containing the CDF |
Examples:
- Import necessary libraries:
- Generate some sample data:
- Calculate empirical CDF using Weibull formula:
- Fit a normal distribution:
- Generate points for plotting:
- Create a detailed plot with both PDF and CDF:
- Further customize the plots if needed:
>>> ax1.set_title("PDF Comparison") # doctest: +SKIP >>> ax2.set_title("CDF Comparison") # doctest: +SKIP >>> fig.suptitle("Normal Distribution Fit", fontsize=14) # doctest: +SKIP >>> ax1.grid(True) # doctest: +SKIP >>> ax2.grid(True) # doctest: +SKIP
```
See Also
- Plot.pdf: For plotting only the probability density function
- Plot.cdf: For plotting only the cumulative distribution function
Source code in src/statista/plot.py
259 260 261 262 263 264 265 266 267 268 269 270 271 272 273 274 275 276 277 278 279 280 281 282 283 284 285 286 287 288 289 290 291 292 293 294 295 296 297 298 299 300 301 302 303 304 305 306 307 308 309 310 311 312 313 314 315 316 317 318 319 320 321 322 323 324 325 326 327 328 329 330 331 332 333 334 335 336 337 338 339 340 341 342 343 344 345 346 347 348 349 350 351 352 353 354 355 356 357 358 359 360 361 362 363 364 365 366 367 368 369 370 371 372 373 374 375 376 377 378 | |
confidence_level(qth, q_act, q_lower, q_upper, fig_size=(6, 6), fontsize=11, alpha=0.05, marker_size=10)
staticmethod
#
Create a confidence interval plot for distribution quantiles.
Generates a plot showing the theoretical quantiles, actual data points, and confidence interval bounds. This is useful for assessing how well a distribution fits the data and visualizing the uncertainty in the fit.
Parameters:
| Name | Type | Description | Default |
|---|---|---|---|
qth
|
ndarray | list
|
Theoretical quantiles (obtained using the inverse_cdf method). These values represent what the distribution predicts for each quantile. |
required |
q_act
|
ndarray | list
|
Actual data points, which will be sorted within the function. These are compared against the theoretical quantiles. |
required |
q_lower
|
ndarray | list
|
Lower limit of the confidence interval for each theoretical quantile. Usually calculated based on the distribution parameters and a significance level. |
required |
q_upper
|
ndarray | list
|
Upper limit of the confidence interval for each theoretical quantile. Usually calculated based on the distribution parameters and a significance level. |
required |
fig_size
|
tuple[float, float]
|
Figure size as (width, height) in inches. Defaults to (6, 6). |
(6, 6)
|
fontsize
|
int
|
Font size for labels and legend. Defaults to 11. |
11
|
alpha
|
float
|
Significance level used for the confidence intervals (e.g., 0.05 for 95% CI). Used only for labeling the legend; the actual intervals must be pre-calculated. |
0.05
|
marker_size
|
int
|
Size of the markers for the upper and lower bounds. Defaults to 10. |
10
|
Returns:
| Name | Type | Description |
|---|---|---|
tuple |
tuple[Figure, Axes]
|
A tuple containing: - Figure: The matplotlib Figure object - Axes: The matplotlib Axes object containing the plot |
Examples:
- Import necessary libraries:
- Generate some sample data:
- Fit a normal distribution:
- Generate theoretical quantiles:
- Calculate confidence intervals (simplified example):
- In practice, these would be calculated based on the distribution parameters
- Create the confidence interval plot:
- Further customize the plot if needed
>>> ax.set_title("Normal Distribution Quantile Plot with 95% CI") # doctest: +SKIP >>> ax.grid(True) # doctest: +SKIP
Notes
The function automatically sorts the actual data points (q_act) before plotting.
The 1:1 line represents perfect agreement between theoretical and actual values. Points falling along this line indicate a good fit of the distribution to the data.
Points falling outside the confidence intervals suggest potential issues with the distribution fit at those quantiles.
See Also
- Plot.details: For plotting PDF and CDF together
Source code in src/statista/plot.py
380 381 382 383 384 385 386 387 388 389 390 391 392 393 394 395 396 397 398 399 400 401 402 403 404 405 406 407 408 409 410 411 412 413 414 415 416 417 418 419 420 421 422 423 424 425 426 427 428 429 430 431 432 433 434 435 436 437 438 439 440 441 442 443 444 445 446 447 448 449 450 451 452 453 454 455 456 457 458 459 460 461 462 463 464 465 466 467 468 469 470 471 472 473 474 475 476 477 478 479 480 481 482 483 484 485 486 487 488 489 490 491 492 493 494 495 496 497 498 499 500 501 502 503 504 505 506 507 508 509 510 511 512 513 514 515 516 517 518 519 | |