Skip to content

Exponential Distribution#

statista.distributions.Exponential #

Bases: AbstractDistribution

Exponential distribution.

  • The exponential distribution assumes that small values occur more frequently than large values.

  • The probability density function (PDF) of the Exponential distribution is:

    \[ f(x; \delta, \beta) = \begin{cases} \frac{1}{\beta} e^{-\frac{x - \delta}{\beta}} & \quad x \geq \delta \\ 0 & \quad x < \delta \end{cases} \]
  • The probability density function above uses the location parameter \(\delta\) and the scale parameter \(\beta\) to define the distribution in a standardized form.

  • A common parameterization for the exponential distribution is in terms of the rate parameter \(\lambda\), such that \(\lambda = 1 / \beta\).
  • The Location Parameter (\(\delta\)): This shifts the starting point of the distribution. The distribution is defined for \(x \geq \delta\).
  • Scale Parameter (\(\beta\)): This determines the spread of the distribution. The rate parameter \(\lambda\) is the inverse of the scale parameter, so \(\lambda = \frac{1}{\beta}\).

  • The cumulative distribution functions.

    \[ F(x; \delta, \beta) = \begin{cases} 1 - e^{-\frac{x - \delta}{\beta}} & \quad x \geq \delta \\ 0 & \quad x < \delta \end{cases} \]
Source code in src/statista/distributions/exponential.py
 23
 24
 25
 26
 27
 28
 29
 30
 31
 32
 33
 34
 35
 36
 37
 38
 39
 40
 41
 42
 43
 44
 45
 46
 47
 48
 49
 50
 51
 52
 53
 54
 55
 56
 57
 58
 59
 60
 61
 62
 63
 64
 65
 66
 67
 68
 69
 70
 71
 72
 73
 74
 75
 76
 77
 78
 79
 80
 81
 82
 83
 84
 85
 86
 87
 88
 89
 90
 91
 92
 93
 94
 95
 96
 97
 98
 99
100
101
102
103
104
105
106
107
108
109
110
111
112
113
114
115
116
117
118
119
120
121
122
123
124
125
126
127
128
129
130
131
132
133
134
135
136
137
138
139
140
141
142
143
144
145
146
147
148
149
150
151
152
153
154
155
156
157
158
159
160
161
162
163
164
165
166
167
168
169
170
171
172
173
174
175
176
177
178
179
180
181
182
183
184
185
186
187
188
189
190
191
192
193
194
195
196
197
198
199
200
201
202
203
204
205
206
207
208
209
210
211
212
213
214
215
216
217
218
219
220
221
222
223
224
225
226
227
228
229
230
231
232
233
234
235
236
237
238
239
240
241
242
243
244
245
246
247
248
249
250
251
252
253
254
255
256
257
258
259
260
261
262
263
264
265
266
267
268
269
270
271
272
273
274
275
276
277
278
279
280
281
282
283
284
285
286
287
288
289
290
291
292
293
294
295
296
297
298
299
300
301
302
303
304
305
306
307
308
309
310
311
312
313
314
315
316
317
318
319
320
321
322
323
324
325
326
327
328
329
330
331
332
333
334
335
336
337
338
339
340
341
342
343
344
345
346
347
348
349
350
351
352
353
354
355
356
357
358
359
360
361
362
363
364
365
366
367
368
369
370
371
372
373
374
375
376
377
378
379
380
381
382
383
384
385
386
387
388
389
390
391
392
393
394
395
396
397
398
399
400
401
402
403
404
405
406
407
408
409
410
411
412
413
414
415
416
417
418
419
420
421
422
423
424
425
426
427
428
429
430
431
432
433
434
435
436
437
438
439
440
441
442
443
444
445
446
447
448
449
450
451
452
453
454
455
456
457
458
459
460
461
462
463
464
465
466
467
468
469
470
471
472
473
474
475
476
477
478
479
480
481
482
483
484
485
486
487
488
489
490
491
492
493
494
class Exponential(AbstractDistribution):
    """Exponential distribution.

    - The exponential distribution assumes that small values occur more frequently than large values.

    - The probability density function (PDF) of the Exponential distribution is:

        $$
        f(x; \\delta, \\beta) =
        \\begin{cases}
            \\frac{1}{\\beta} e^{-\\frac{x - \\delta}{\\beta}} & \\quad x \\geq \\delta \\\\
            0 & \\quad x < \\delta
        \\end{cases}
        $$

    - The probability density function above uses the location parameter \\(\\delta\\) and the scale parameter
        \\(\\beta\\) to define the distribution in a standardized form.
    - A common parameterization for the exponential distribution is in terms of the rate parameter \\(\\lambda\\),
        such that \\(\\lambda = 1 / \\beta\\).
    - The Location Parameter (\\(\\delta\\)): This shifts the starting point of the distribution. The distribution is
        defined for \\(x \\geq \\delta\\).
    - Scale Parameter (\\(\\beta\\)): This determines the spread of the distribution. The rate parameter
        \\(\\lambda\\) is the inverse of the scale parameter, so \\(\\lambda = \\frac{1}{\\beta}\\).

    - The cumulative distribution functions.

        $$
        F(x; \\delta, \\beta) =
        \\begin{cases}
            1 - e^{-\\frac{x - \\delta}{\\beta}} & \\quad x \\geq \\delta \\\\
            0 & \\quad x < \\delta
        \\end{cases}
        $$

    """

    def __init__(
        self,
        data: list | np.ndarray | None = None,
        parameters: Parameters | dict[str, float] | None = None,
    ):
        """Exponential Distribution.

        Args:
            data (list):
                data time series.
            parameters (Parameters):
                Parameters(loc=val, scale=val)

                - loc (numeric):
                    location parameter of the exponential distribution.
                - scale (numeric):
                    scale parameter of the exponential distribution.
        """
        super().__init__(data, parameters)

    @staticmethod
    def _pdf_eq(data: list | np.ndarray, parameters: Parameters) -> np.ndarray:
        loc = parameters.loc
        scale = parameters.scale

        if scale is None or scale <= 0:
            raise ValueError(SCALE_PARAMETER_ERROR)

        pdf = expon.pdf(data, loc=loc, scale=scale)
        return pdf

    def pdf(  # type: ignore[override]
        self,
        plot_figure: bool = False,
        parameters: Parameters | dict[str, float] | None = None,
        data: list[float] | np.ndarray | None = None,
        *args: Any,
        **kwargs: Any,
    ) -> tuple[np.ndarray, Figure, Any] | np.ndarray:
        """pdf.

        Returns the value of Gumbel's pdf with parameters loc and scale at x.

        Args:
            parameters (Parameters, optional):
                if not provided, the parameters provided in the class initialization will be used.
                - loc: [numeric]
                    location parameter of the gumbel distribution.
                - scale: [numeric]
                    scale parameter of the gumbel distribution.
                ```python
                Parameters(loc=val, scale=val)
                ```
                default is None.
            data (np.ndarray):
                array if you want to calculate the pdf for different data than the time series given to the constructor
                method. default is None.
            plot_figure (bool):
                Default is False.
            kwargs (dict[str, Any]):
                fig_size(tuple):
                    Default is (6, 5).
                xlabel (str):
                    Default is "Actual data".
                ylabel (str):
                    Default is "pdf".
                fontsize (int):
                    Default is 15

        Returns:
            pdf (array):
                probability density function pdf.
            fig (matplotlib.figure.Figure):
                Figure object. returned only if `plot_figure` is True.
            ax (matplotlib.axes.Axes):
                Axes object. returned only if `plot_figure` is True.

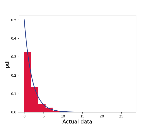
        Examples:
            ```python
            >>> import numpy as np
            >>> from statista.distributions import Exponential
            >>> data = np.loadtxt("examples/data/expo.txt")
            >>> parameters = Parameters(loc=0, scale=2)
            >>> expo_dist = Exponential(data, parameters)
            >>> _ = expo_dist.pdf(plot_figure=True)

            ```
            ![exponential-pdf](./../../_images/distributions/exponential-pdf-2.png)
        """
        result = super().pdf(
            parameters=parameters,
            data=data,
            plot_figure=plot_figure,
            *args,
            **kwargs,
        )  # type: ignore[misc]

        return result

    def random(
        self,
        size: int,
        parameters: Parameters | dict[str, float] | None = None,
    ) -> tuple[np.ndarray, Figure, Any] | np.ndarray:
        """Generate Random Variable.

        Args:
            size (int):
                size of the random generated sample.
            parameters (Parameters):
                - loc (numeric):
                    location parameter of the gumbel distribution.
                - scale (numeric):
                    scale parameter of the gumbel distribution.
                ```python
                Parameters(loc=val, scale=val)
                ```

        Returns:
            data (np.ndarray):
                random generated data.

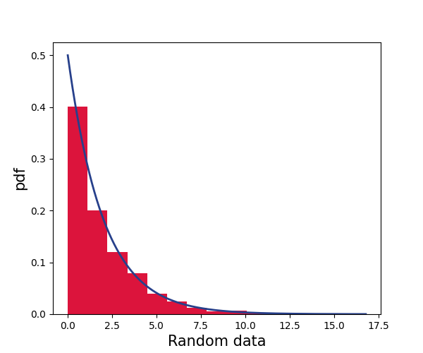
        Examples:
            - To generate a random sample that follow the gumbel distribution with the parameters loc=0 and scale=1.
                ```python
                >>> from statista.distributions import Exponential
                >>> parameters = Parameters(loc=0, scale=2)
                >>> expon_dist = Exponential(parameters=parameters)
                >>> random_data = expon_dist.random(1000)

                ```
            - then we can use the `pdf` method to plot the pdf of the random data.
                ```python
                >>> _ = expon_dist.pdf(data=random_data, plot_figure=True, xlabel="Random data")

                ```
                ![exponential-pdf](./../../_images/distributions/exponential-pdf.png)

                ```python
                >>> _ = expon_dist.cdf(data=random_data, plot_figure=True, xlabel="Random data")

                ```
                ![exponential-cdf](./../../_images/distributions/exponential-cdf.png)
        """
        # if no parameters are provided, take the parameters provided in the class initialization.
        if parameters is None:
            parameters = self.parameters
        elif isinstance(parameters, dict):
            parameters = Parameters(**parameters)

        loc = parameters.loc  # type: ignore[union-attr]
        scale = parameters.scale  # type: ignore[union-attr]
        if scale is None or scale <= 0:
            raise ValueError(SCALE_PARAMETER_ERROR)

        random_data = expon.rvs(loc=loc, scale=scale, size=size)
        return random_data

    @staticmethod
    def _cdf_eq(data: list | np.ndarray, parameters: Parameters) -> np.ndarray:
        """
        old cdf equation.
        ```python
        >>> ts = np.array([1, 2, 3, 4, 5, 6]) # any value
        >>> loc = 0 # any value
        >>> scale = 2 # any value
        >>> Y = (ts - loc) / scale
        >>> cdf = 1 - np.exp(-Y)
        >>> for i in range(0, len(cdf)):
        ...     if cdf[i] < 0:
        ...         cdf[i] = 0

        ```
        """
        loc = parameters.loc
        scale = parameters.scale
        if scale is None or scale <= 0:
            raise ValueError(SCALE_PARAMETER_ERROR)

        cdf = expon.cdf(data, loc=loc, scale=scale)
        return cdf

    def cdf(  # type: ignore[override]
        self,
        plot_figure: bool = False,
        parameters: Parameters | dict[str, float] | None = None,
        data: list[float] | np.ndarray | None = None,
        *args: Any,
        **kwargs: Any,
    ) -> (
        tuple[np.ndarray, Figure, Any] | np.ndarray
    ):  # pylint: disable=arguments-differ
        """cdf.

        cdf calculates the value of Gumbel's cdf with parameters loc and scale at x.

        Args:
            parameters (Parameters, optional):
                if not provided, the parameters provided in the class initialization will be used. default is None.
                - loc (numeric):
                    location parameter of the gumbel distribution.
                - scale (numeric):
                    scale parameter of the gumbel distribution.
                ```python
                Parameters(loc=val, scale=val)
                ```
            data (np.ndarray):
                array if you want to calculate the cdf for different data than the time series given to the constructor
                method. default is None.
            plot_figure (bool):
                Default is False.
            kwargs (dict[str, Any]):
                fig_size: [tuple]
                    Default is (6, 5).
                xlabel (str):
                    Default is "Actual data".
                ylabel (str):
                    Default is "cdf".
                fontsize (int):
                    Default is 15.

        Returns:
            cdf (array):
                probability density function cdf.
            fig (matplotlib.figure.Figure):
                Figure object is returned only if `plot_figure` is True.
            ax (matplotlib.axes.Axes):
                Axes object is returned only if `plot_figure` is True.

        Examples:
            ```python
            >>> import numpy as np
            >>> from statista.distributions import Exponential
            >>> data = np.loadtxt("examples/data/expo.txt")
            >>> parameters = Parameters(loc=0, scale=2)
            >>> expo_dist = Exponential(data, parameters)
            >>> _ = expo_dist.cdf(plot_figure=True)

            ```
            ![gamma-pdf](./../../_images/distributions/expo-random-cdf.png)
        """
        result = super().cdf(
            parameters=parameters,
            data=data,
            plot_figure=plot_figure,
            *args,
            **kwargs,
        )  # type: ignore[misc]
        return result

    def fit_model(
        self,
        method: str = "mle",
        obj_func=None,
        threshold: int | float | None = None,
        test: bool = True,
    ) -> Parameters:
        """fit_model.

        fit_model estimates the distribution parameter based on MLM
        (Maximum likelihood method), if an objective function is entered as an input

        There are two likelihood functions (L1 and L2), one for values above some
        threshold (x>=C) and one for the values below (x < C), now the likeliest parameters
        are those at the max value of multiplication between two functions max(L1*L2).

        In this case, the L1 is still the product of multiplication of probability
        density function's values at xi, but the L2 is the probability that threshold
        value C will be exceeded (1-F(C)).

        Args:
            obj_func (function):
                function to be used to get the distribution parameters.
            threshold (numeric):
                Value you want to consider only the greater values.
            method (str):
                'mle', 'mm', 'lmoments', optimization
            test (bool):
                Default is True

        Returns:
            param (list):
                shape, loc, scale parameter of the gumbel distribution in that order.

        Examples:
            - Instantiate the `Exponential` class only with the data.
                ```python
                >>> data = np.loadtxt("examples/data/expo.txt")
                >>> expo_dist = Exponential(data)

                ```
            - Then use the `fit_model` method to estimate the distribution parameters. the method takes the method as
                parameter, the default is 'mle'. the `test` parameter is used to perform the Kolmogorov-Smirnov and chisquare
                test.

                ```python
                >>> parameters = expo_dist.fit_model(method="mle", test=True) # doctest: +SKIP
                -----KS Test--------
                Statistic = 0.019
                Accept Hypothesis
                P value = 0.9937026761524456
                Out[14]: Parameters(loc=0.0009, scale=2.0498075)
                >>> print(parameters) # doctest: +SKIP
                Parameters(loc=0, scale=2)

                ```
            - You can also use the `lmoments` method to estimate the distribution parameters.
                ```python
                >>> parameters = expo_dist.fit_model(method="lmoments", test=True) # doctest: +SKIP
                -----KS Test--------
                Statistic = 0.021
                Accept Hypothesis
                P value = 0.9802627322900355
                >>> print(parameters) # doctest: +SKIP
                Parameters(loc=-0.00805012182182141, scale=2.0587576218218215)

                ```
        """
        # obj_func = lambda p, x: (-np.log(Gumbel.pdf(x, p[0], p[1]))).sum()
        # #first we make a simple Gumbel fit
        # Par1 = so.fmin(obj_func, [0.5,0.5], args=(np.array(data),))
        method = super().fit_model(method=method)  # type: ignore[assignment]

        if method == "mle" or method == "mm":
            param_list: Any = list(expon.fit(self.data, method=method))
        elif method == "lmoments":
            lm = Lmoments(self.data)
            lmu = lm.calculate()
            param_list = Lmoments.exponential(lmu)
        elif method == "optimization":
            if obj_func is None or threshold is None:
                raise TypeError(OBJ_FUNCTION_THRESHOLD_ERROR)

            param_list = expon.fit(self.data, method="mle")
            # then we use the result as starting value for your truncated Gumbel fit
            param_list = so.fmin(
                obj_func,
                [threshold, param_list[0], param_list[1]],
                args=(self.data,),
                maxiter=500,
                maxfun=500,
            )
            param_list = [param_list[1], param_list[2]]
        else:
            raise ValueError(f"The given: {method} does not exist")

        param = Parameters(loc=param_list[0], scale=param_list[1])
        self.parameters = param

        if test:
            self.ks()
            self.chisquare()

        return param

    def inverse_cdf(
        self,
        cdf: np.ndarray | list[float] | None = None,
        parameters: Parameters | dict[str, float] | None = None,
    ) -> np.ndarray:
        """Theoretical Estimate.

        Theoretical Estimate method calculates the theoretical values based on a given  non-exceedance probability

        Args:
            parameters (Parameters):
                - loc: [numeric]
                    location parameter of the gumbel distribution.
                - scale: [numeric]
                    scale parameter of the gumbel distribution.
                ```python
                Parameters(loc=val, scale=val)
                ```
            cdf (list):
                cumulative distribution function/ Non-Exceedance probability.

        Returns:
            theoretical value (numeric):
                Value based on the theoretical distribution

        Examples:
            - Instantiate the Exponential class only with the data.
                ```python
                >>> data = np.loadtxt("examples/data/expo.txt")
                >>> parameters = Parameters(loc=0, scale=2)
                >>> expo_dist = Exponential(data, parameters)

                ```
            - We will generate a random numbers between 0 and 1 and pass it to the inverse_cdf method as a probabilities
                to get the data that coresponds to these probabilities based on the distribution.
                ```python
                >>> cdf = [0.1, 0.2, 0.4, 0.6, 0.8, 0.9]
                >>> data_values = expo_dist.inverse_cdf(cdf)
                >>> print(data_values)
                [0.21072103 0.4462871  1.02165125 1.83258146 3.21887582 4.60517019]

                ```
        """
        if parameters is None:
            parameters = self.parameters
        elif isinstance(parameters, dict):
            parameters = Parameters(**parameters)

        loc = parameters.loc  # type: ignore[union-attr]
        scale = parameters.scale  # type: ignore[union-attr]

        if scale is None or scale <= 0:
            raise ValueError(SCALE_PARAMETER_ERROR)

        cdf = np.array(cdf)
        if np.any(cdf < 0) or np.any(cdf > 1):
            raise ValueError(CDF_INVALID_VALUE_ERROR)

        # the main equation from scipy
        q_th = expon.ppf(cdf, loc=loc, scale=scale)
        return q_th

    def ks(self) -> GoodnessOfFitResult:
        """Kolmogorov-Smirnov (KS) test.

        The smaller the D statistic, the more likely that the two samples are drawn from the
        same distribution. If ``p_value < alpha`` — reject the null hypothesis.

        Returns:
            GoodnessOfFitResult with ``statistic`` (D) and ``p_value``. Supports tuple unpacking
            ``stat, p = dist.ks()`` for backward compatibility.
        """
        return super().ks()

    def chisquare(self) -> GoodnessOfFitResult:
        """Chi-square goodness-of-fit test.

        Returns:
            GoodnessOfFitResult with ``statistic`` and ``p_value``. Supports tuple unpacking.
        """
        return super().chisquare()

__init__(data=None, parameters=None) #

Exponential Distribution.

Parameters:

Name Type Description Default
data list

data time series.

None
parameters Parameters

Parameters(loc=val, scale=val)

  • loc (numeric): location parameter of the exponential distribution.
  • scale (numeric): scale parameter of the exponential distribution.
None
Source code in src/statista/distributions/exponential.py
def __init__(
    self,
    data: list | np.ndarray | None = None,
    parameters: Parameters | dict[str, float] | None = None,
):
    """Exponential Distribution.

    Args:
        data (list):
            data time series.
        parameters (Parameters):
            Parameters(loc=val, scale=val)

            - loc (numeric):
                location parameter of the exponential distribution.
            - scale (numeric):
                scale parameter of the exponential distribution.
    """
    super().__init__(data, parameters)

pdf(plot_figure=False, parameters=None, data=None, *args, **kwargs) #

pdf.

Returns the value of Gumbel's pdf with parameters loc and scale at x.

Parameters:

Name Type Description Default
parameters Parameters

if not provided, the parameters provided in the class initialization will be used. - loc: [numeric] location parameter of the gumbel distribution. - scale: [numeric] scale parameter of the gumbel distribution.

Parameters(loc=val, scale=val)
default is None.

None
data ndarray

array if you want to calculate the pdf for different data than the time series given to the constructor method. default is None.

None
plot_figure bool

Default is False.

False
kwargs dict[str, Any]

fig_size(tuple): Default is (6, 5). xlabel (str): Default is "Actual data". ylabel (str): Default is "pdf". fontsize (int): Default is 15

{}

Returns:

Name Type Description
pdf array

probability density function pdf.

fig Figure

Figure object. returned only if plot_figure is True.

ax Axes

Axes object. returned only if plot_figure is True.

Examples:

>>> import numpy as np
>>> from statista.distributions import Exponential
>>> data = np.loadtxt("examples/data/expo.txt")
>>> parameters = Parameters(loc=0, scale=2)
>>> expo_dist = Exponential(data, parameters)
>>> _ = expo_dist.pdf(plot_figure=True)
exponential-pdf

Source code in src/statista/distributions/exponential.py
def pdf(  # type: ignore[override]
    self,
    plot_figure: bool = False,
    parameters: Parameters | dict[str, float] | None = None,
    data: list[float] | np.ndarray | None = None,
    *args: Any,
    **kwargs: Any,
) -> tuple[np.ndarray, Figure, Any] | np.ndarray:
    """pdf.

    Returns the value of Gumbel's pdf with parameters loc and scale at x.

    Args:
        parameters (Parameters, optional):
            if not provided, the parameters provided in the class initialization will be used.
            - loc: [numeric]
                location parameter of the gumbel distribution.
            - scale: [numeric]
                scale parameter of the gumbel distribution.
            ```python
            Parameters(loc=val, scale=val)
            ```
            default is None.
        data (np.ndarray):
            array if you want to calculate the pdf for different data than the time series given to the constructor
            method. default is None.
        plot_figure (bool):
            Default is False.
        kwargs (dict[str, Any]):
            fig_size(tuple):
                Default is (6, 5).
            xlabel (str):
                Default is "Actual data".
            ylabel (str):
                Default is "pdf".
            fontsize (int):
                Default is 15

    Returns:
        pdf (array):
            probability density function pdf.
        fig (matplotlib.figure.Figure):
            Figure object. returned only if `plot_figure` is True.
        ax (matplotlib.axes.Axes):
            Axes object. returned only if `plot_figure` is True.

    Examples:
        ```python
        >>> import numpy as np
        >>> from statista.distributions import Exponential
        >>> data = np.loadtxt("examples/data/expo.txt")
        >>> parameters = Parameters(loc=0, scale=2)
        >>> expo_dist = Exponential(data, parameters)
        >>> _ = expo_dist.pdf(plot_figure=True)

        ```
        ![exponential-pdf](./../../_images/distributions/exponential-pdf-2.png)
    """
    result = super().pdf(
        parameters=parameters,
        data=data,
        plot_figure=plot_figure,
        *args,
        **kwargs,
    )  # type: ignore[misc]

    return result

random(size, parameters=None) #

Generate Random Variable.

Parameters:

Name Type Description Default
size int

size of the random generated sample.

required
parameters Parameters
  • loc (numeric): location parameter of the gumbel distribution.
  • scale (numeric): scale parameter of the gumbel distribution.
    Parameters(loc=val, scale=val)
    
None

Returns:

Name Type Description
data ndarray

random generated data.

Examples:

  • To generate a random sample that follow the gumbel distribution with the parameters loc=0 and scale=1.
    >>> from statista.distributions import Exponential
    >>> parameters = Parameters(loc=0, scale=2)
    >>> expon_dist = Exponential(parameters=parameters)
    >>> random_data = expon_dist.random(1000)
    
  • then we can use the pdf method to plot the pdf of the random data.

    >>> _ = expon_dist.pdf(data=random_data, plot_figure=True, xlabel="Random data")
    
    exponential-pdf

    >>> _ = expon_dist.cdf(data=random_data, plot_figure=True, xlabel="Random data")
    
    exponential-cdf

Source code in src/statista/distributions/exponential.py
def random(
    self,
    size: int,
    parameters: Parameters | dict[str, float] | None = None,
) -> tuple[np.ndarray, Figure, Any] | np.ndarray:
    """Generate Random Variable.

    Args:
        size (int):
            size of the random generated sample.
        parameters (Parameters):
            - loc (numeric):
                location parameter of the gumbel distribution.
            - scale (numeric):
                scale parameter of the gumbel distribution.
            ```python
            Parameters(loc=val, scale=val)
            ```

    Returns:
        data (np.ndarray):
            random generated data.

    Examples:
        - To generate a random sample that follow the gumbel distribution with the parameters loc=0 and scale=1.
            ```python
            >>> from statista.distributions import Exponential
            >>> parameters = Parameters(loc=0, scale=2)
            >>> expon_dist = Exponential(parameters=parameters)
            >>> random_data = expon_dist.random(1000)

            ```
        - then we can use the `pdf` method to plot the pdf of the random data.
            ```python
            >>> _ = expon_dist.pdf(data=random_data, plot_figure=True, xlabel="Random data")

            ```
            ![exponential-pdf](./../../_images/distributions/exponential-pdf.png)

            ```python
            >>> _ = expon_dist.cdf(data=random_data, plot_figure=True, xlabel="Random data")

            ```
            ![exponential-cdf](./../../_images/distributions/exponential-cdf.png)
    """
    # if no parameters are provided, take the parameters provided in the class initialization.
    if parameters is None:
        parameters = self.parameters
    elif isinstance(parameters, dict):
        parameters = Parameters(**parameters)

    loc = parameters.loc  # type: ignore[union-attr]
    scale = parameters.scale  # type: ignore[union-attr]
    if scale is None or scale <= 0:
        raise ValueError(SCALE_PARAMETER_ERROR)

    random_data = expon.rvs(loc=loc, scale=scale, size=size)
    return random_data

cdf(plot_figure=False, parameters=None, data=None, *args, **kwargs) #

cdf.

cdf calculates the value of Gumbel's cdf with parameters loc and scale at x.

Parameters:

Name Type Description Default
parameters Parameters

if not provided, the parameters provided in the class initialization will be used. default is None. - loc (numeric): location parameter of the gumbel distribution. - scale (numeric): scale parameter of the gumbel distribution.

Parameters(loc=val, scale=val)

None
data ndarray

array if you want to calculate the cdf for different data than the time series given to the constructor method. default is None.

None
plot_figure bool

Default is False.

False
kwargs dict[str, Any]

fig_size: [tuple] Default is (6, 5). xlabel (str): Default is "Actual data". ylabel (str): Default is "cdf". fontsize (int): Default is 15.

{}

Returns:

Name Type Description
cdf array

probability density function cdf.

fig Figure

Figure object is returned only if plot_figure is True.

ax Axes

Axes object is returned only if plot_figure is True.

Examples:

>>> import numpy as np
>>> from statista.distributions import Exponential
>>> data = np.loadtxt("examples/data/expo.txt")
>>> parameters = Parameters(loc=0, scale=2)
>>> expo_dist = Exponential(data, parameters)
>>> _ = expo_dist.cdf(plot_figure=True)
gamma-pdf

Source code in src/statista/distributions/exponential.py
def cdf(  # type: ignore[override]
    self,
    plot_figure: bool = False,
    parameters: Parameters | dict[str, float] | None = None,
    data: list[float] | np.ndarray | None = None,
    *args: Any,
    **kwargs: Any,
) -> (
    tuple[np.ndarray, Figure, Any] | np.ndarray
):  # pylint: disable=arguments-differ
    """cdf.

    cdf calculates the value of Gumbel's cdf with parameters loc and scale at x.

    Args:
        parameters (Parameters, optional):
            if not provided, the parameters provided in the class initialization will be used. default is None.
            - loc (numeric):
                location parameter of the gumbel distribution.
            - scale (numeric):
                scale parameter of the gumbel distribution.
            ```python
            Parameters(loc=val, scale=val)
            ```
        data (np.ndarray):
            array if you want to calculate the cdf for different data than the time series given to the constructor
            method. default is None.
        plot_figure (bool):
            Default is False.
        kwargs (dict[str, Any]):
            fig_size: [tuple]
                Default is (6, 5).
            xlabel (str):
                Default is "Actual data".
            ylabel (str):
                Default is "cdf".
            fontsize (int):
                Default is 15.

    Returns:
        cdf (array):
            probability density function cdf.
        fig (matplotlib.figure.Figure):
            Figure object is returned only if `plot_figure` is True.
        ax (matplotlib.axes.Axes):
            Axes object is returned only if `plot_figure` is True.

    Examples:
        ```python
        >>> import numpy as np
        >>> from statista.distributions import Exponential
        >>> data = np.loadtxt("examples/data/expo.txt")
        >>> parameters = Parameters(loc=0, scale=2)
        >>> expo_dist = Exponential(data, parameters)
        >>> _ = expo_dist.cdf(plot_figure=True)

        ```
        ![gamma-pdf](./../../_images/distributions/expo-random-cdf.png)
    """
    result = super().cdf(
        parameters=parameters,
        data=data,
        plot_figure=plot_figure,
        *args,
        **kwargs,
    )  # type: ignore[misc]
    return result

fit_model(method='mle', obj_func=None, threshold=None, test=True) #

fit_model.

fit_model estimates the distribution parameter based on MLM (Maximum likelihood method), if an objective function is entered as an input

There are two likelihood functions (L1 and L2), one for values above some threshold (x>=C) and one for the values below (x < C), now the likeliest parameters are those at the max value of multiplication between two functions max(L1*L2).

In this case, the L1 is still the product of multiplication of probability density function's values at xi, but the L2 is the probability that threshold value C will be exceeded (1-F(C)).

Parameters:

Name Type Description Default
obj_func function

function to be used to get the distribution parameters.

None
threshold numeric

Value you want to consider only the greater values.

None
method str

'mle', 'mm', 'lmoments', optimization

'mle'
test bool

Default is True

True

Returns:

Name Type Description
param list

shape, loc, scale parameter of the gumbel distribution in that order.

Examples:

  • Instantiate the Exponential class only with the data.
    >>> data = np.loadtxt("examples/data/expo.txt")
    >>> expo_dist = Exponential(data)
    
  • Then use the fit_model method to estimate the distribution parameters. the method takes the method as parameter, the default is 'mle'. the test parameter is used to perform the Kolmogorov-Smirnov and chisquare test.

    >>> parameters = expo_dist.fit_model(method="mle", test=True) # doctest: +SKIP
    -----KS Test--------
    Statistic = 0.019
    Accept Hypothesis
    P value = 0.9937026761524456
    Out[14]: Parameters(loc=0.0009, scale=2.0498075)
    >>> print(parameters) # doctest: +SKIP
    Parameters(loc=0, scale=2)
    
    - You can also use the lmoments method to estimate the distribution parameters.
    >>> parameters = expo_dist.fit_model(method="lmoments", test=True) # doctest: +SKIP
    -----KS Test--------
    Statistic = 0.021
    Accept Hypothesis
    P value = 0.9802627322900355
    >>> print(parameters) # doctest: +SKIP
    Parameters(loc=-0.00805012182182141, scale=2.0587576218218215)
    

Source code in src/statista/distributions/exponential.py
def fit_model(
    self,
    method: str = "mle",
    obj_func=None,
    threshold: int | float | None = None,
    test: bool = True,
) -> Parameters:
    """fit_model.

    fit_model estimates the distribution parameter based on MLM
    (Maximum likelihood method), if an objective function is entered as an input

    There are two likelihood functions (L1 and L2), one for values above some
    threshold (x>=C) and one for the values below (x < C), now the likeliest parameters
    are those at the max value of multiplication between two functions max(L1*L2).

    In this case, the L1 is still the product of multiplication of probability
    density function's values at xi, but the L2 is the probability that threshold
    value C will be exceeded (1-F(C)).

    Args:
        obj_func (function):
            function to be used to get the distribution parameters.
        threshold (numeric):
            Value you want to consider only the greater values.
        method (str):
            'mle', 'mm', 'lmoments', optimization
        test (bool):
            Default is True

    Returns:
        param (list):
            shape, loc, scale parameter of the gumbel distribution in that order.

    Examples:
        - Instantiate the `Exponential` class only with the data.
            ```python
            >>> data = np.loadtxt("examples/data/expo.txt")
            >>> expo_dist = Exponential(data)

            ```
        - Then use the `fit_model` method to estimate the distribution parameters. the method takes the method as
            parameter, the default is 'mle'. the `test` parameter is used to perform the Kolmogorov-Smirnov and chisquare
            test.

            ```python
            >>> parameters = expo_dist.fit_model(method="mle", test=True) # doctest: +SKIP
            -----KS Test--------
            Statistic = 0.019
            Accept Hypothesis
            P value = 0.9937026761524456
            Out[14]: Parameters(loc=0.0009, scale=2.0498075)
            >>> print(parameters) # doctest: +SKIP
            Parameters(loc=0, scale=2)

            ```
        - You can also use the `lmoments` method to estimate the distribution parameters.
            ```python
            >>> parameters = expo_dist.fit_model(method="lmoments", test=True) # doctest: +SKIP
            -----KS Test--------
            Statistic = 0.021
            Accept Hypothesis
            P value = 0.9802627322900355
            >>> print(parameters) # doctest: +SKIP
            Parameters(loc=-0.00805012182182141, scale=2.0587576218218215)

            ```
    """
    # obj_func = lambda p, x: (-np.log(Gumbel.pdf(x, p[0], p[1]))).sum()
    # #first we make a simple Gumbel fit
    # Par1 = so.fmin(obj_func, [0.5,0.5], args=(np.array(data),))
    method = super().fit_model(method=method)  # type: ignore[assignment]

    if method == "mle" or method == "mm":
        param_list: Any = list(expon.fit(self.data, method=method))
    elif method == "lmoments":
        lm = Lmoments(self.data)
        lmu = lm.calculate()
        param_list = Lmoments.exponential(lmu)
    elif method == "optimization":
        if obj_func is None or threshold is None:
            raise TypeError(OBJ_FUNCTION_THRESHOLD_ERROR)

        param_list = expon.fit(self.data, method="mle")
        # then we use the result as starting value for your truncated Gumbel fit
        param_list = so.fmin(
            obj_func,
            [threshold, param_list[0], param_list[1]],
            args=(self.data,),
            maxiter=500,
            maxfun=500,
        )
        param_list = [param_list[1], param_list[2]]
    else:
        raise ValueError(f"The given: {method} does not exist")

    param = Parameters(loc=param_list[0], scale=param_list[1])
    self.parameters = param

    if test:
        self.ks()
        self.chisquare()

    return param

inverse_cdf(cdf=None, parameters=None) #

Theoretical Estimate.

Theoretical Estimate method calculates the theoretical values based on a given non-exceedance probability

Parameters:

Name Type Description Default
parameters Parameters
  • loc: [numeric] location parameter of the gumbel distribution.
  • scale: [numeric] scale parameter of the gumbel distribution.
    Parameters(loc=val, scale=val)
    
None
cdf list

cumulative distribution function/ Non-Exceedance probability.

None

Returns:

Type Description
ndarray

theoretical value (numeric): Value based on the theoretical distribution

Examples:

  • Instantiate the Exponential class only with the data.
    >>> data = np.loadtxt("examples/data/expo.txt")
    >>> parameters = Parameters(loc=0, scale=2)
    >>> expo_dist = Exponential(data, parameters)
    
  • We will generate a random numbers between 0 and 1 and pass it to the inverse_cdf method as a probabilities to get the data that coresponds to these probabilities based on the distribution.
    >>> cdf = [0.1, 0.2, 0.4, 0.6, 0.8, 0.9]
    >>> data_values = expo_dist.inverse_cdf(cdf)
    >>> print(data_values)
    [0.21072103 0.4462871  1.02165125 1.83258146 3.21887582 4.60517019]
    
Source code in src/statista/distributions/exponential.py
def inverse_cdf(
    self,
    cdf: np.ndarray | list[float] | None = None,
    parameters: Parameters | dict[str, float] | None = None,
) -> np.ndarray:
    """Theoretical Estimate.

    Theoretical Estimate method calculates the theoretical values based on a given  non-exceedance probability

    Args:
        parameters (Parameters):
            - loc: [numeric]
                location parameter of the gumbel distribution.
            - scale: [numeric]
                scale parameter of the gumbel distribution.
            ```python
            Parameters(loc=val, scale=val)
            ```
        cdf (list):
            cumulative distribution function/ Non-Exceedance probability.

    Returns:
        theoretical value (numeric):
            Value based on the theoretical distribution

    Examples:
        - Instantiate the Exponential class only with the data.
            ```python
            >>> data = np.loadtxt("examples/data/expo.txt")
            >>> parameters = Parameters(loc=0, scale=2)
            >>> expo_dist = Exponential(data, parameters)

            ```
        - We will generate a random numbers between 0 and 1 and pass it to the inverse_cdf method as a probabilities
            to get the data that coresponds to these probabilities based on the distribution.
            ```python
            >>> cdf = [0.1, 0.2, 0.4, 0.6, 0.8, 0.9]
            >>> data_values = expo_dist.inverse_cdf(cdf)
            >>> print(data_values)
            [0.21072103 0.4462871  1.02165125 1.83258146 3.21887582 4.60517019]

            ```
    """
    if parameters is None:
        parameters = self.parameters
    elif isinstance(parameters, dict):
        parameters = Parameters(**parameters)

    loc = parameters.loc  # type: ignore[union-attr]
    scale = parameters.scale  # type: ignore[union-attr]

    if scale is None or scale <= 0:
        raise ValueError(SCALE_PARAMETER_ERROR)

    cdf = np.array(cdf)
    if np.any(cdf < 0) or np.any(cdf > 1):
        raise ValueError(CDF_INVALID_VALUE_ERROR)

    # the main equation from scipy
    q_th = expon.ppf(cdf, loc=loc, scale=scale)
    return q_th

ks() #

Kolmogorov-Smirnov (KS) test.

The smaller the D statistic, the more likely that the two samples are drawn from the same distribution. If p_value < alpha — reject the null hypothesis.

Returns:

Type Description
GoodnessOfFitResult

GoodnessOfFitResult with statistic (D) and p_value. Supports tuple unpacking

GoodnessOfFitResult

stat, p = dist.ks() for backward compatibility.

Source code in src/statista/distributions/exponential.py
def ks(self) -> GoodnessOfFitResult:
    """Kolmogorov-Smirnov (KS) test.

    The smaller the D statistic, the more likely that the two samples are drawn from the
    same distribution. If ``p_value < alpha`` — reject the null hypothesis.

    Returns:
        GoodnessOfFitResult with ``statistic`` (D) and ``p_value``. Supports tuple unpacking
        ``stat, p = dist.ks()`` for backward compatibility.
    """
    return super().ks()

chisquare() #

Chi-square goodness-of-fit test.

Returns:

Type Description
GoodnessOfFitResult

GoodnessOfFitResult with statistic and p_value. Supports tuple unpacking.

Source code in src/statista/distributions/exponential.py
def chisquare(self) -> GoodnessOfFitResult:
    """Chi-square goodness-of-fit test.

    Returns:
        GoodnessOfFitResult with ``statistic`` and ``p_value``. Supports tuple unpacking.
    """
    return super().chisquare()