Gumbel Distribution#
statista.distributions.Gumbel
#
Bases: AbstractDistribution
Gumbel distribution (Maximum - Right Skewed) for extreme value analysis.
The Gumbel distribution is used to model the distribution of the maximum (or the minimum) of a number of samples of various distributions. It is commonly used in hydrology, meteorology, and other fields to model extreme events like floods, rainfall, and wind speeds.
The Gumbel distribution is a special case of the Generalized Extreme Value (GEV) distribution with shape parameter ξ = 0.
Attributes:
| Name | Type | Description |
|---|---|---|
_data |
ndarray
|
The data array used for distribution calculations. |
_parameters |
Parameters
|
Distribution parameters (loc and scale). |
-
The probability density function (PDF) of the Gumbel distribution is:
\[ f(x; \zeta, \delta) = \frac{1}{\delta} \exp\left(-\frac{x - \zeta}{\delta}\right) \exp\left(-\exp\left(-\frac{x - \zeta}{\delta}\right)\right) \]Where \(\zeta\) (zeta) is the location parameter and \(\delta\) (delta) is the scale parameter.
-
The cumulative distribution function (CDF) is:
\[ F(x; \zeta, \delta) = \exp\left(-\exp\left(-\frac{x - \zeta}{\delta}\right)\right) \] -
The location parameter \(\zeta\) shifts the distribution along the x-axis, determining the mode (peak) of the distribution. It can range from negative to positive infinity.
- The scale parameter \(\delta\) controls the spread of the distribution. A larger scale parameter results in a wider distribution. It must always be positive.
Source code in src\statista\distributions\gumbel.py
27 28 29 30 31 32 33 34 35 36 37 38 39 40 41 42 43 44 45 46 47 48 49 50 51 52 53 54 55 56 57 58 59 60 61 62 63 64 65 66 67 68 69 70 71 72 73 74 75 76 77 78 79 80 81 82 83 84 85 86 87 88 89 90 91 92 93 94 95 96 97 98 99 100 101 102 103 104 105 106 107 108 109 110 111 112 113 114 115 116 117 118 119 120 121 122 123 124 125 126 127 128 129 130 131 132 133 134 135 136 137 138 139 140 141 142 143 144 145 146 147 148 149 150 151 152 153 154 155 156 157 158 159 160 161 162 163 164 165 166 167 168 169 170 171 172 173 174 175 176 177 178 179 180 181 182 183 184 185 186 187 188 189 190 191 192 193 194 195 196 197 198 199 200 201 202 203 204 205 206 207 208 209 210 211 212 213 214 215 216 217 218 219 220 221 222 223 224 225 226 227 228 229 230 231 232 233 234 235 236 237 238 239 240 241 242 243 244 245 246 247 248 249 250 251 252 253 254 255 256 257 258 259 260 261 262 263 264 265 266 267 268 269 270 271 272 273 274 275 276 277 278 279 280 281 282 283 284 285 286 287 288 289 290 291 292 293 294 295 296 297 298 299 300 301 302 303 304 305 306 307 308 309 310 311 312 313 314 315 316 317 318 319 320 321 322 323 324 325 326 327 328 329 330 331 332 333 334 335 336 337 338 339 340 341 342 343 344 345 346 347 348 349 350 351 352 353 354 355 356 357 358 359 360 361 362 363 364 365 366 367 368 369 370 371 372 373 374 375 376 377 378 379 380 381 382 383 384 385 386 387 388 389 390 391 392 393 394 395 396 397 398 399 400 401 402 403 404 405 406 407 408 409 410 411 412 413 414 415 416 417 418 419 420 421 422 423 424 425 426 427 428 429 430 431 432 433 434 435 436 437 438 439 440 441 442 443 444 445 446 447 448 449 450 451 452 453 454 455 456 457 458 459 460 461 462 463 464 465 466 467 468 469 470 471 472 473 474 475 476 477 478 479 480 481 482 483 484 485 486 487 488 489 490 491 492 493 494 495 496 497 498 499 500 501 502 503 504 505 506 507 508 509 510 511 512 513 514 515 516 517 518 519 520 521 522 523 524 525 526 527 528 529 530 531 532 533 534 535 536 537 538 539 540 541 542 543 544 545 546 547 548 549 550 551 552 553 554 555 556 557 558 559 560 561 562 563 564 565 566 567 568 569 570 571 572 573 574 575 576 577 578 579 580 581 582 583 584 585 586 587 588 589 590 591 592 593 594 595 596 597 598 599 600 601 602 603 604 605 606 607 608 609 610 611 612 613 614 615 616 617 618 619 620 621 622 623 624 625 626 627 628 629 630 631 632 633 634 635 636 637 638 639 640 641 642 643 644 645 646 647 648 649 650 651 652 653 654 655 656 657 658 659 660 661 662 663 664 665 666 667 668 669 670 671 672 673 674 675 676 677 678 679 680 681 682 683 684 685 686 687 688 689 690 691 692 693 694 695 696 697 698 699 700 701 702 703 704 705 706 707 708 709 710 711 712 713 714 715 716 717 718 719 720 721 722 723 724 725 726 727 728 729 730 731 732 733 734 735 736 737 738 739 740 741 742 743 744 745 746 747 748 749 750 751 752 753 754 755 756 757 758 759 760 761 762 763 764 765 766 767 768 769 770 771 772 773 774 775 776 777 778 779 780 781 782 783 784 785 786 787 788 789 790 791 792 793 794 795 796 797 798 799 800 801 802 803 804 805 806 807 808 809 810 811 812 813 814 815 816 817 818 819 820 821 822 823 824 825 826 827 828 829 830 831 832 833 834 835 836 837 838 839 840 841 842 843 844 845 846 847 848 849 850 851 852 853 854 855 856 857 858 859 860 861 862 863 864 865 866 867 868 869 870 871 872 873 874 875 876 877 878 879 880 881 882 883 884 885 886 887 888 889 890 891 892 893 894 895 896 897 898 899 900 901 902 903 904 905 906 907 908 909 910 911 912 913 914 915 916 917 918 919 920 921 922 923 924 925 926 927 928 929 930 931 932 933 934 935 936 937 938 939 940 941 942 943 944 945 946 947 948 949 950 951 952 953 954 955 956 957 958 959 960 961 962 963 964 965 966 967 968 969 970 971 972 973 974 975 976 977 978 979 980 981 982 983 984 985 986 987 988 989 990 991 992 993 994 995 996 997 998 999 1000 1001 1002 1003 1004 1005 1006 1007 1008 1009 1010 1011 1012 1013 1014 1015 1016 1017 1018 1019 1020 1021 1022 1023 1024 1025 1026 1027 1028 1029 1030 1031 1032 1033 1034 1035 1036 1037 1038 1039 1040 1041 1042 1043 1044 1045 1046 1047 1048 1049 1050 1051 1052 1053 1054 1055 1056 1057 1058 1059 1060 1061 1062 1063 1064 1065 1066 1067 1068 1069 1070 1071 1072 1073 1074 1075 1076 1077 1078 1079 1080 1081 1082 1083 1084 1085 1086 1087 1088 1089 1090 1091 1092 1093 1094 1095 1096 1097 1098 1099 1100 1101 1102 1103 1104 1105 1106 1107 1108 1109 1110 1111 1112 1113 1114 1115 1116 1117 1118 1119 1120 1121 1122 1123 1124 1125 1126 1127 1128 1129 1130 1131 1132 1133 1134 1135 1136 1137 1138 1139 1140 1141 1142 1143 1144 1145 1146 1147 1148 1149 1150 1151 1152 1153 1154 1155 1156 1157 1158 1159 1160 1161 1162 1163 1164 1165 1166 1167 1168 1169 1170 1171 1172 1173 1174 1175 1176 1177 1178 1179 1180 1181 1182 1183 1184 1185 1186 1187 1188 1189 1190 1191 1192 1193 1194 1195 1196 1197 1198 1199 1200 1201 1202 1203 1204 1205 1206 1207 1208 1209 1210 1211 1212 1213 1214 1215 1216 1217 1218 1219 1220 1221 1222 1223 1224 1225 1226 1227 1228 1229 1230 1231 1232 1233 1234 1235 1236 1237 1238 1239 1240 1241 1242 1243 1244 | |
__init__(data=None, parameters=None)
#
Initialize a Gumbel distribution with data or parameters.
Parameters:
| Name | Type | Description | Default |
|---|---|---|---|
data
|
list | ndarray | None
|
Data time series as a list or numpy array. |
None
|
parameters
|
Parameters | dict[str, float] | None
|
None
|
Raises:
| Type | Description |
|---|---|
ValueError
|
If neither data nor parameters are provided. |
TypeError
|
If data is not a list or numpy array, or if parameters is not a dictionary. |
Examples:
- Import necessary libraries
- Load sample data:
- Initialize with data only
- Initialize with both data and parameters
- Initialize with parameters only
Source code in src\statista\distributions\gumbel.py
pdf(plot_figure=False, parameters=None, data=None, *args, **kwargs)
#
Calculate the probability density function (PDF) values for Gumbel distribution.
This method calculates the PDF values for the given data using the specified Gumbel distribution parameters. It can also generate a plot of the PDF.
Parameters:
| Name | Type | Description | Default |
|---|---|---|---|
plot_figure
|
bool
|
Whether to generate a plot of the PDF. Default is False. |
False
|
parameters
|
Parameters | dict[str, float] | None
|
|
None
|
data
|
list[float] | ndarray | None
|
Data points for which to calculate PDF values. If None, uses the data provided during initialization. |
None
|
*args
|
Any
|
Variable length argument list to pass to the parent class method. |
()
|
**kwargs
|
Any
|
Arbitrary keyword arguments to pass to the plotting function. the possible keyword arguments are: - fig_size: Size of the figure as a tuple (width, height). Default is (6, 5). - xlabel: Label for the x-axis. Default is "Actual data". - ylabel: Label for the y-axis. Default is "pdf". - fontsize: Font size for plot labels. Default is 15. |
{}
|
Returns:
| Type | Description |
|---|---|
ndarray | tuple[ndarray, Figure, Any]
|
If plot_figure is False: Numpy array containing the PDF values for each data point. |
ndarray | tuple[ndarray, Figure, Any]
|
If plot_figure is True: Tuple containing: - Numpy array of PDF values - Figure object - Axes object |
Examples:
- Import libraries:
- Load sample data:
- Calculate PDF values with default parameters:
-
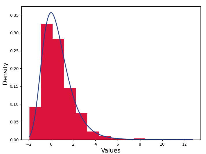
Generate a PDF plot:
>>> pdf_values, fig, ax = gumbel_dist.pdf( ... plot_figure=True, ... xlabel="Values", ... ylabel="Density", ... fig_size=(8, 6) ... ) # doctest: +SKIP
-
Calculate PDF with custom parameters:
>>> parameters = Parameters(loc=0, scale=1) >>> pdf_custom = gumbel_dist.pdf(parameters=parameters) >>> print(pdf_custom) #doctest: +SKIP array([5.44630532e-02, 1.55313724e-01, 3.29857975e-01, 7.01082330e-02, 3.54572987e-01, 1.46804327e-01, 3.36843753e-01, 1.01491310e-01, 2.38861650e-01, 3.42034071e-01, 2.59606975e-01, 3.33403275e-01, 3.52075676e-01, 1.24617619e-01, 6.37994991e-02, 3.67871923e-01, ... 2.12529308e-01, 3.13383427e-01, 3.62783762e-01, 4.09957082e-02, 2.61395400e-01, 2.58511435e-01, 1.94640967e-01, 3.37392659e-01])
Source code in src\statista\distributions\gumbel.py
158 159 160 161 162 163 164 165 166 167 168 169 170 171 172 173 174 175 176 177 178 179 180 181 182 183 184 185 186 187 188 189 190 191 192 193 194 195 196 197 198 199 200 201 202 203 204 205 206 207 208 209 210 211 212 213 214 215 216 217 218 219 220 221 222 223 224 225 226 227 228 229 230 231 232 233 234 235 236 237 238 239 240 241 242 243 244 245 246 247 248 249 250 251 252 253 254 255 256 257 258 259 260 261 262 263 264 265 266 | |
random(size, parameters=None)
#
Generate random samples from the Gumbel distribution.
This method generates random samples following the Gumbel distribution with the specified parameters.
Parameters:
| Name | Type | Description | Default |
|---|---|---|---|
size
|
int
|
Number of random samples to generate. |
required |
parameters
|
Parameters | dict[str, float] | None
|
|
None
|
Returns:
| Type | Description |
|---|---|
tuple[ndarray, Figure, Any] | ndarray
|
Numpy array containing the generated random samples. |
Raises:
| Type | Description |
|---|---|
ValueError
|
If the parameters are not provided and not available from initialization. |
Examples:
- import the required modules and generate random samples:
-
Analyze the generated data:
-
Plot the PDF of the random data:
-
Plot the CDF of the random data:
-
-
Verify the parameters by fitting the model to the random data
>>> gumbel_dist = Gumbel(data=random_data) >>> fitted_params = gumbel_dist.fit_model() #doctest: +SKIP -----KS Test-------- Statistic = 0.018 Accept Hypothesis P value = 0.9969602438295625 >>> print(f"Fitted parameters: {fitted_params}") #doctest: +SKIP Fitted parameters: Parameters(loc=np.float64(-0.010212105435018243), scale=1.010287499893525) - Should be close to the original parameters Parameters(loc=0, scale=1) ```
Source code in src\statista\distributions\gumbel.py
268 269 270 271 272 273 274 275 276 277 278 279 280 281 282 283 284 285 286 287 288 289 290 291 292 293 294 295 296 297 298 299 300 301 302 303 304 305 306 307 308 309 310 311 312 313 314 315 316 317 318 319 320 321 322 323 324 325 326 327 328 329 330 331 332 333 334 335 336 337 338 339 340 341 342 343 344 345 346 347 348 349 350 | |
cdf(plot_figure=False, parameters=None, data=None, *args, **kwargs)
#
Calculate the cumulative distribution function (CDF) values for Gumbel distribution.
This method calculates the CDF values for the given data using the specified Gumbel distribution parameters. It can also generate a plot of the CDF.
Parameters:
| Name | Type | Description | Default |
|---|---|---|---|
plot_figure
|
bool
|
Whether to generate a plot of the CDF. Default is False. |
False
|
parameters
|
Parameters | dict[str, float] | None
|
None
|
|
data
|
list[float] | ndarray | None
|
Data points for which to calculate CDF values. If None, uses the data provided during initialization. |
None
|
*args
|
Any
|
Variable length argument list to pass to the parent class method. |
()
|
**kwargs
|
Any
|
|
{}
|
Returns:
| Type | Description |
|---|---|
ndarray | tuple[ndarray, Figure, Axes]
|
If plot_figure is False: Numpy array containing the CDF values for each data point. |
ndarray | tuple[ndarray, Figure, Axes]
|
If plot_figure is True: Tuple containing: - Numpy array of CDF values - Figure object - Axes object |
Examples:
- Load sample data:
- Calculate CDF values with default parameters:
-
Generate a CDF plot:
>>> cdf_values, fig, ax = gumbel_dist.cdf( ... plot_figure=True, ... xlabel="Values", ... ylabel="Probability", ... fig_size=(8, 6) ... ) # doctest: +SKIP
-
Calculate CDF with custom parameters:
- Calculate exceedance probability (1-CDF): ```
Source code in src\statista\distributions\gumbel.py
389 390 391 392 393 394 395 396 397 398 399 400 401 402 403 404 405 406 407 408 409 410 411 412 413 414 415 416 417 418 419 420 421 422 423 424 425 426 427 428 429 430 431 432 433 434 435 436 437 438 439 440 441 442 443 444 445 446 447 448 449 450 451 452 453 454 455 456 457 458 459 460 461 462 463 464 465 466 467 468 469 470 471 472 473 474 475 476 477 478 479 480 481 482 483 484 485 486 487 488 489 490 491 492 | |
return_period(*, data=None, parameters=None)
#
Calculate return periods for given data values.
The return period is the average time between events of a given magnitude. It is calculated as 1/(1-F(x)), where F(x) is the cumulative distribution function.
Parameters:
| Name | Type | Description | Default |
|---|---|---|---|
data
|
bool | list[float] | None
|
Values for which to calculate return periods. Can be a single value, list, or array. If None, uses the data provided during initialization. |
None
|
parameters
|
Parameters | dict[str, float] | None
|
None
|
Returns:
| Type | Description |
|---|---|
ndarray
|
np.ndarray: Return periods corresponding to the input data values. - If input is a single value, returns a single value. - If input is a list or array, returns an array of return periods. |
Examples:
- Import necessary libraries:
- Calculate return periods for specific values
- Calculate the 100-year return level:
- First, find the CDF value corresponding to a 100-year return period
- F(x) = 1 - 1/T, where T is the return period
- Then, find the quantile corresponding to this CDF value:
Source code in src\statista\distributions\gumbel.py
494 495 496 497 498 499 500 501 502 503 504 505 506 507 508 509 510 511 512 513 514 515 516 517 518 519 520 521 522 523 524 525 526 527 528 529 530 531 532 533 534 535 536 537 538 539 540 541 542 543 544 545 546 547 548 549 550 551 552 553 554 555 556 557 558 559 560 561 562 563 564 565 566 567 568 569 570 | |
truncated_distribution(opt_parameters, data)
staticmethod
#
Calculate a negative log-likelihood for a truncated Gumbel distribution.
This function calculates the negative log-likelihood of a Gumbel distribution that is truncated (i.e., the data only includes values above a certain threshold). It is used as an objective function for parameter optimization when fitting a truncated Gumbel distribution to data.
This approach is useful when the dataset is incomplete or when data is only available above a certain threshold, a common scenario in environmental sciences, finance, and other fields dealing with extremes.
Parameters:
| Name | Type | Description | Default |
|---|---|---|---|
opt_parameters
|
list[float]
|
List of parameters to optimize: - opt_parameters[0]: Threshold value - opt_parameters[1]: Location parameter (loc) - opt_parameters[2]: Scale parameter (scale) |
required |
data
|
list[float]
|
Data points to fit the truncated distribution to. |
required |
Returns:
| Type | Description |
|---|---|
float
|
Negative log-likelihood value. Lower values indicate better fit. |
Notes
The negative log-likelihood is calculated as the sum of two components: - L1: Log-likelihood for values below the threshold - L2: Log-likelihood for values above the threshold
Reference
https://stackoverflow.com/questions/23217484/how-to-find-parameters-of-gumbels-distribution-using-scipy-optimize
Examples:
- import the required modules and generate sample data:
- Initial parameter guess [threshold, loc, scale]:
- Optimize parameters:
- Extract optimized parameters:
Source code in src\statista\distributions\gumbel.py
572 573 574 575 576 577 578 579 580 581 582 583 584 585 586 587 588 589 590 591 592 593 594 595 596 597 598 599 600 601 602 603 604 605 606 607 608 609 610 611 612 613 614 615 616 617 618 619 620 621 622 623 624 625 626 627 628 629 630 631 632 633 634 635 636 637 638 639 640 641 642 643 644 645 646 647 648 649 650 651 652 653 654 655 656 657 658 659 660 661 | |
fit_model(method='mle', obj_func=None, threshold=None, test=True)
#
Estimate the parameters of the Gumbel distribution from data.
This method fits the Gumbel distribution to the data using various estimation methods, including Maximum Likelihood Estimation (MLE), Method of Moments (MM), L-moments, or custom optimization.
When using the 'optimization' method with a threshold, the method employs two likelihood functions: - L1: For values below the threshold - L2: For values above the threshold
The parameters are estimated by maximizing the product L1*L2.
Parameters:
| Name | Type | Description | Default |
|---|---|---|---|
method
|
str
|
Estimation method to use. Default is 'mle'. Options: - 'mle' (Maximum Likelihood Estimation), - 'mm' (Method of Moments), - 'lmoments' (L-moments), - 'optimization' (Custom optimization) |
'mle'
|
obj_func
|
callable | None
|
Custom objective function to use for parameter estimation. Only used when method is 'optimization'. Default is None. |
None
|
threshold
|
float | int | None
|
Value above which to consider data points. If provided, only data points above this threshold are used for estimation when using the 'optimization' method. Default is None (use all data points). |
None
|
test
|
bool
|
Whether to perform goodness-of-fit tests after estimation. Default is True. |
True
|
Returns:
| Name | Type | Description |
|---|---|---|
Parameters |
Parameters
|
Raises:
| Type | Description |
|---|---|
ValueError
|
If an invalid method is specified or if required parameters are missing. |
Examples:
- Import necessary libraries:
- Load sample data:
- Fit using Maximum Likelihood Estimation (default):
- Fit using L-moments:
- Fit using optimization with a threshold:
>>> threshold = np.quantile(data, 0.80) >>> print(threshold) 1.5717000000000005 >>> parameters = gumbel_dist.fit_model( ... method="optimization", ... obj_func=Gumbel.truncated_distribution, ... threshold=threshold ... ) Optimization terminated successfully. Current function value: 0.000000 Iterations: 39 Function evaluations: 116 -----KS Test-------- Statistic = 0.107 reject Hypothesis P value = 2.0977827855404345e-05
Note: When P value is less than the significance level, we reject the null hypothesis,#
but in this case we're fitting the distribution to part of the data, not the whole data.#
```
Source code in src\statista\distributions\gumbel.py
663 664 665 666 667 668 669 670 671 672 673 674 675 676 677 678 679 680 681 682 683 684 685 686 687 688 689 690 691 692 693 694 695 696 697 698 699 700 701 702 703 704 705 706 707 708 709 710 711 712 713 714 715 716 717 718 719 720 721 722 723 724 725 726 727 728 729 730 731 732 733 734 735 736 737 738 739 740 741 742 743 744 745 746 747 748 749 750 751 752 753 754 755 756 757 758 759 760 761 762 763 764 765 766 767 768 769 770 771 772 773 774 775 776 777 778 779 780 781 782 783 784 785 786 787 788 789 790 791 792 793 794 795 796 797 798 799 800 801 802 803 804 805 806 807 | |
inverse_cdf(cdf=None, parameters=None)
#
Calculate the inverse of the cumulative distribution function (quantile function).
This method calculates the theoretical values (quantiles) corresponding to the given CDF values using the specified Gumbel distribution parameters.
Parameters:
| Name | Type | Description | Default |
|---|---|---|---|
cdf
|
ndarray | list[float] | None
|
CDF values (non-exceedance probabilities) for which to calculate the quantiles. Values should be between 0 and 1. |
None
|
parameters
|
Parameters
|
If None, uses the parameters provided during initialization.
- loc (Numeric):
Location parameter of the Gumbel distribution
- scale (Numeric):
Scale parameter of the Gumbel distribution (must be positive)
|
None
|
Returns:
| Type | Description |
|---|---|
ndarray
|
Numpy array containing the quantile values corresponding to the given CDF values. |
Raises:
| Type | Description |
|---|---|
ValueError
|
If any CDF value is less than or equal to 0 or greater than 1. |
Examples:
- Load sample data and initialize distribution:
-
Calculate quantiles for specific probabilities:
-
Calculate return levels for specific return periods:
>>> return_periods = [10, 50, 100] >>> probs = 1 - 1/np.array(return_periods) >>> return_levels = gumbel_dist.inverse_cdf(probs) >>> print(f"10-year return level: {return_levels[0]:.2f}") 10-year return level: 2.25 >>> print(f"50-year return level: {return_levels[1]:.2f}") 50-year return level: 3.90 >>> print(f"100-year return level: {return_levels[2]:.2f}") 100-year return level: 4.60
Source code in src\statista\distributions\gumbel.py
ks()
#
Perform the Kolmogorov-Smirnov (KS) test for goodness of fit.
This method tests whether the data follows the fitted Gumbel distribution using the Kolmogorov-Smirnov test. The test compares the empirical CDF of the data with the theoretical CDF of the fitted distribution.
Returns:
| Name | Type | Description |
|---|---|---|
Tuple |
GoodnessOfFitResult
|
|
Raises:
| Type | Description |
|---|---|
ValueError
|
If the distribution parameters have not been estimated. |
Examples:
- Import necessary libraries and initialize the Gumbel distribution:
- Perform KS test:
>>> data = np.loadtxt("examples/data/gumbel.txt") >>> gumbel_dist = Gumbel(data) >>> gumbel_dist.fit_model() -----KS Test-------- Statistic = 0.019 Accept Hypothesis P value = 0.9937026761524456 Parameters(loc=np.float64(0.010101355750222706), scale=1.0313042643102108) >>> d_stat, p_value = gumbel_dist.ks() -----KS Test-------- Statistic = 0.019 Accept Hypothesis P value = 0.9937026761524456 - Interpret the results:
>>> alpha = 0.05 >>> if p_value < alpha: ... print(f"Reject the null hypothesis (p-value: {p_value:.4f} < {alpha})") ... print("The data does not follow the fitted Gumbel distribution.") ... else: ... print(f"Cannot reject the null hypothesis (p-value: {p_value:.4f} >= {alpha})") ... print("The data may follow the fitted Gumbel distribution.") Cannot reject the null hypothesis (p-value: 0.9937 >= 0.05) The data may follow the fitted Gumbel distribution.
Source code in src\statista\distributions\gumbel.py
chisquare()
#
Perform the Chi-square test for goodness of fit.
This method tests whether the data follows the fitted Gumbel distribution using the Chi-square test. The test compares the observed frequencies with the expected frequencies under the fitted distribution.
Returns:
| Name | Type | Description |
|---|---|---|
Tuple |
GoodnessOfFitResult
|
|
Raises:
| Type | Description |
|---|---|
ValueError
|
If the distribution parameters have not been estimated. |
Examples:
- Perform Chi-square test:
>>> import numpy as np >>> from statista.distributions import Gumbel >>> data = np.loadtxt("examples/data/gumbel.txt") >>> gumbel_dist = Gumbel(data) >>> gumbel_dist.fit_model() -----KS Test-------- Statistic = 0.019 Accept Hypothesis P value = 0.9937026761524456 Parameters(loc=np.float64(0.010101355750222706), scale=1.0313042643102108) >>> gumbel_dist.chisquare() #doctest: +SKIP - Interpret the results:
>>> alpha = 0.05 >>> if p_value < alpha: #doctest: +SKIP ... print(f"Reject the null hypothesis (p-value: {p_value:.4f} < {alpha})") ... print("The data does not follow the fitted Gumbel distribution.") >>> else: #doctest: +SKIP ... print(f"Cannot reject the null hypothesis (p-value: {p_value:.4f} >= {alpha})") ... print("The data may follow the fitted Gumbel distribution.")
Source code in src\statista\distributions\gumbel.py
confidence_interval(alpha=0.1, prob_non_exceed=None, parameters=None, plot_figure=False, **kwargs)
#
Calculate confidence intervals for the Gumbel distribution quantiles.
This method calculates the upper and lower bounds of the confidence interval for the quantiles of the Gumbel distribution. It can also generate a plot of the confidence intervals.
Parameters:
| Name | Type | Description | Default |
|---|---|---|---|
alpha
|
float
|
Significance level for the confidence interval. Default is 0.1 (90% confidence interval). |
0.1
|
prob_non_exceed
|
ndarray
|
Non-exceedance probabilities for which to calculate quantiles. If None, uses the empirical CDF calculated using Weibull plotting positions. |
None
|
parameters
|
Parameters
|
None
|
|
plot_figure
|
bool
|
Whether to generate a plot of the confidence intervals. Default is False. |
False
|
**kwargs
|
Any
|
Additional keyword arguments to pass to the plotting function. - fig_size: Size of the figure as a tuple (width, height). Default is (6, 6). - fontsize: Font size for plot labels. Default is 11. - marker_size: Size of markers in the plot. |
{}
|
Returns:
| Type | Description |
|---|---|
tuple[ndarray, ndarray] | tuple[ndarray, ndarray, Figure, Axes]
|
If plot_figure is False: Tuple containing: - Numpy array of upper bound values - Numpy array of lower bound values |
tuple[ndarray, ndarray] | tuple[ndarray, ndarray, Figure, Axes]
|
If plot_figure is True: Tuple containing: - Numpy array of upper bound values - Numpy array of lower bound values - Figure object - Axes object |
Raises:
| Type | Description |
|---|---|
ValueError
|
If the scale parameter is negative or zero. |
Examples:
- Load data and initialize distribution:
- Calculate confidence intervals
- Generate a confidence interval plot:
>>> upper, lower, fig, ax = gumbel_dist.confidence_interval( ... alpha=0.1, ... plot_figure=True, ... marker_size=10 ... ) >>> plt.show()
Source code in src\statista\distributions\gumbel.py
1027 1028 1029 1030 1031 1032 1033 1034 1035 1036 1037 1038 1039 1040 1041 1042 1043 1044 1045 1046 1047 1048 1049 1050 1051 1052 1053 1054 1055 1056 1057 1058 1059 1060 1061 1062 1063 1064 1065 1066 1067 1068 1069 1070 1071 1072 1073 1074 1075 1076 1077 1078 1079 1080 1081 1082 1083 1084 1085 1086 1087 1088 1089 1090 1091 1092 1093 1094 1095 1096 1097 1098 1099 1100 1101 1102 1103 1104 1105 1106 1107 1108 1109 1110 1111 1112 1113 1114 1115 1116 1117 1118 1119 1120 1121 1122 1123 1124 1125 1126 1127 1128 1129 1130 1131 1132 1133 1134 1135 1136 1137 1138 1139 1140 1141 1142 1143 | |
plot(fig_size=(10, 5), xlabel=PDF_XAXIS_LABEL, ylabel='cdf', fontsize=15, cdf=None, parameters=None)
#
Probability plot.
Probability Plot method calculates the theoretical values based on the Gumbel distribution parameters, theoretical cdf (or weibul), and calculates the confidence interval.
Parameters:
| Name | Type | Description | Default |
|---|---|---|---|
fig_size
|
tuple[float, float]
|
tuple, Default is (10, 5). Size of the figure. |
(10, 5)
|
cdf
|
ndarray | list | None
|
[np.ndarray] theoretical cdf calculated using weibul or using the distribution cdf function. |
None
|
fig_size
|
tuple[float, float]
|
[tuple] Default is (10, 5) |
(10, 5)
|
xlabel
|
str
|
[str] Default is "Actual data" |
PDF_XAXIS_LABEL
|
ylabel
|
str
|
[str] Default is "cdf" |
'cdf'
|
fontsize
|
int
|
[float] Default is 15. |
15
|
parameters
|
Parameters | dict[str, float] | None
|
Parameters Parameters(loc=val, scale=val) - loc: [numeric] location parameter of the gumbel distribution. - scale: [numeric] scale parameter of the gumbel distribution. |
None
|
Returns:
| Name | Type | Description |
|---|---|---|
Figure |
Figure
|
matplotlib figure object |
tuple[Axes, Axes]
|
tuple[Axes, Axes]: matplotlib plot axes |
Examples:
- Instantiate the Gumbel class with the data and the parameters:
- To calculate the confidence interval, we need to provide the confidence level (
alpha).>>> fig, ax = gumbel_dist.plot() >>> print(fig) Figure(1000x500) >>> print(ax) (<Axes: xlabel='Actual data', ylabel='pdf'>, <Axes: xlabel='Actual data', ylabel='cdf'>)
Source code in src\statista\distributions\gumbel.py
1145 1146 1147 1148 1149 1150 1151 1152 1153 1154 1155 1156 1157 1158 1159 1160 1161 1162 1163 1164 1165 1166 1167 1168 1169 1170 1171 1172 1173 1174 1175 1176 1177 1178 1179 1180 1181 1182 1183 1184 1185 1186 1187 1188 1189 1190 1191 1192 1193 1194 1195 1196 1197 1198 1199 1200 1201 1202 1203 1204 1205 1206 1207 1208 1209 1210 1211 1212 1213 1214 1215 1216 1217 1218 1219 1220 1221 1222 1223 1224 1225 1226 1227 1228 1229 1230 1231 1232 1233 1234 1235 1236 1237 1238 1239 1240 1241 1242 1243 1244 | |